6688ÌåÓý

CW2215B 5¦ÌAµ¥½Úï®µç³ØµçÁ¿¼ÆÐ¾Æ¬Ö§³ÖµçÁ÷¼ì²â

CW2215BÊÇÒ»¿îÊÊÓÃÓÚÒÂ×Å×°±¸µÄ³¬µÍ¹¦ºÄï®µç³ØµçÁ¿¼ÆÐ¾Æ¬¡£¡£¡£¡£Ð¾Æ¬¼à²âµç³ØÔÚ³ä·Åµç״̬ϵĵçѹ £¬£¬£¬£¬£¬µçÁ÷ºÍÎÂ¶È £¬£¬£¬£¬£¬ÔËÐÐרÀû¡°FastCali¡±µçÁ¿ÅÌËã·¨ £¬£¬£¬£¬£¬Á¬Ïµµç³Ø½¨Ä£ÐÅÏ¢ £¬£¬£¬£¬£¬¿É׼ȷÅÌËãµç³ØµÄÊ£ÓàµçÁ¿¡£¡£¡£¡£CW2215BÊÊÓÃÓÚ°üÀ¨ï®ÃÌ £¬£¬£¬£¬£¬ï®îܺ;ۺÏÎïµÈ¶àÖÖÀàÐ͵Äï®µç³ØÓ¦Óᣡ£¡£¡£


¹¦Ð§ÌØÕ÷

? Ó¦ÓÃÓÚϵͳ²à»òµç³Ø°üÄÚ

? 14-bitÄ£Êýת»»Æ÷¾ÙÐÐζȺ͵çѹ¼ì²â

? 16-bitÄ£Êýת»»Æ÷¾ÙÐеçÁ÷¼ì²â

? ÎÞѧϰÖÜÆÚ

? µÍµçÁ¿¾¯Ê¾ÖÐÖ¹

? Ö§³ÖNTC²âÎÂ

? ¹¦ºÄ

      ? ÊÂÇéģʽ 5¦ÌA

      ? ÐÝÃßģʽ 0.5¦ÌA

? I2C½Ó¿Ú

? ·â×°£ºWLCSP-9 1.58mmx1.53mm


Ó¦ÓÃÁìÓò

? ÖÇÄÜÊÖ±í

? TWS¶ú»ú

? IOT×°±¸


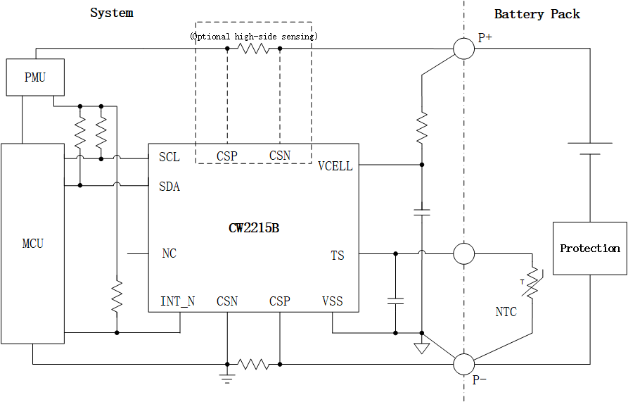
µä·¶Ó¦Óÿòͼ


CW2215B 5¦ÌAµ¥½Úï®µç³ØµçÁ¿¼ÆÐ¾Æ¬Ö§³ÖµçÁ÷¼ì²â


¡¾ÍøÕ¾µØÍ¼¡¿¡¾sitemap¡¿