6688ÌåÓý

¼Æ»®ÍƼö | 6688ÌåÓý΢µçÖÇÄÜÖ¸»·µçÔ´¼Æ»®

ÈÕÆÚ£º 2024-08-02
ȪԴ:

Ëæ×ÅÊÖÒյķÉËÙÉú³¤£¬£¬£¬£¬ÖÇÄÜÖ¸»·×÷ΪÐÂÐËÖÇÄÜ¿ÉÒÂ×Å×°±¸Ô½À´Ô½±»Æ·ÅƳ§ÉÌËù¹Ø×¢¡£¡£ÖйúÒÂ×ų§ÉÌ»ªÃ×ÔÚCES 2024ʱ´úÐû²¼ÁËÃûΪHelio RingµÄÖÇÄÜÖ¸»·ÐÂÆ· £»£»£»£»£»º«¹úÈýÐǵç×ÓÓÚ2024Äê7ÔÂÕýʽ·¢ÊÛÖ¸»·²úÆ·Galaxy Ring£¬£¬£¬£¬Êг¡»ØÉùÈÈÁÒ¡£¡£


ÖÇÄÜÖ¸»·¼ÈÓÐ×°Êγ±Æ·µÄʱÉÐÊôÐÔ£¬£¬£¬£¬ÓÖÊÇÖÇÄÜÊÖ»úµÄ¸¨ÖúÖÇÄܸÐÖªÅä¼þ£¬£¬£¬£¬ÓÃÓÚÈËÌ念½¡Êý¾ÝµÄ¼à²â¡£¡£Ïà±ÈÊÖ±íºÍÊÖ»·£¬£¬£¬£¬Ö¸»·¸üÌùºÏƤ·ô£¬£¬£¬£¬Òò´ËÔÚÍøÂçÈËÌå»ù´¡ÉúÎïÐÅÏ¢£¬£¬£¬£¬ÈçÂö²«¡¢ÐÄÂÊ¡¢ÑªÑõ¡¢Ðĵçͼ£¬£¬£¬£¬ÒÔ¼°¼à²âÌåεȷ½Ãæ¸üÓо«×¼¶ÈÓÅÊÆ¡£¡£Ö¸»·Ïà±ÈÖÇÄÜÊÖ±í£¬£¬£¬£¬ÉÐÓÐÎÞ¸ÐÅå´øµÄÌØµã£¬£¬£¬£¬¸üÄÜÖª×ãÓû§µÄ²î±ð»¯ÐèÇ󡣡£

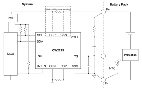
ÖÇÄÜÖ¸»·ÊÜÏÞÓÚ¿Õ¼ä³ß´ç£¬£¬£¬£¬Å䱸µÄï®µç³ØÈÝÁ¿Í¨³£ÔÚ15~23mAh£¬£¬£¬£¬¶øÐøº½Ê±¼äÔòÐèÒªµÖ´ï5Ìì»ò¸ü¾Ã¡£¡£Òò´Ë£¬£¬£¬£¬³¬µÍ¹¦ºÄÇÒ³¬Ð¡³ß´çµÄоƬ±ØÎª²úÆ·¿ª·¢ÕßËùÇàíù¡£¡£6688ÌåÓý΢µç(CellWise)ÒѾ­Á¿²ú¶à¿î³¬µÍ¹¦ºÄµÄС³ß´çµçԴоƬ£¬£¬£¬£¬ÈçFigure1Ëùʾ£¬£¬£¬£¬¶¼ºÜÊÇÊÊÓÃÓÚÖÇÄÜÖ¸»·Ó¦Óᣡ£

Figure 1£®ÖÇÄÜÖ¸»·µçÔ´¼Æ»®



ÏßÐÔ³äµçÆ÷-CW6308¡¢CW6305/6307

CW6308ÊÇÒ»¿îÖ§³ÖI2C½Ó¿ÚºÍµçԴ·¾¶ÖÎÀíµÄÏßÐÔ³äµçоƬ£¬£¬£¬£¬³ß´çΪҵÄÚ×îС£¬£¬£¬£¬³äµçµçÁ÷×î´óÖ§³Ö320mA¡£¡£ÔÚ½öÓÐµç³Ø¹©µç²¢¿ªÆôWatchdog¹¦Ð§ºó£¬£¬£¬£¬Ð¾Æ¬ÊÂÇéµçÁ÷ÈÔµÍÖÁ5¦ÌA¡£¡£CW6308»¹Ö§³Ö500nA³¬µÍ¹¦ºÄģʽºÍ300nA´¬ÔËģʽ£¬£¬£¬£¬·âװΪWLCSP-9£¬£¬£¬£¬³ß´çΪ1.24mm*1.24mm¡£¡£


CW6305/6307¹¦Ð§ÓëCW6308Ò»Ö£¬£¬£¬£¬Çø±ðÊÇ¿ÉÖ§³Ö×î´ó470mA³äµçµçÁ÷£¬£¬£¬£¬Ð¾Æ¬·â×°³ß´çΪWLCSP-9£¬£¬£¬£¬1.55mm*1.55mm¡£¡£



µçÁ¿¼Æ-CW2215

µ¥½Úï®µç³ØµçÁ¿¼ÆCW2215µÄÊÂÇéµçÁ÷½öΪ5¦ÌA£¬£¬£¬£¬ÊÇÒµÄÚ×îµÍ£¬£¬£¬£¬ÄÚÖø߾«¶ÈADC£¬£¬£¬£¬Ö§³Öµçѹ¡¢µçÁ÷ºÍζȼà²â¡£¡£Ð¾Æ¬ÄÚÖá°FastCali¡±Ëã·¨£¬£¬£¬£¬Á¬Ïµ¶Ô¿Í»§µç³ØÑùÆ·½¨Ä£²âÊÔÌáÈ¡µÄµç³ØÌØÕ÷²ÎÊý£¬£¬£¬£¬¿ÉÍê³É¶Ôµç³ØÊ£ÓàµçÁ¿(SOC)¡¢Ñ­»·Êý(Cycle)ºÍµç³Ø¿µ½¡(SOH)µÄ׼ȷÅÌË㣬£¬£¬£¬²¢¿ÉÉèÖöԵ͵çÁ¿¡¢¸ßλòµÍεÄÇéÐξÙÐÐÖÐÖ¹Éϱ¨¡£¡£CW2215ΪWLCSP-9·â×°£¬£¬£¬£¬³ß´çΪ1.58mm*1.53mm¡£¡£




LDOµÍѹ²îÎÈѹÆ÷-CW6004

CW6004ÊÇÒ»¿î³¬µÍ¹¦ºÄLDO£¬£¬£¬£¬¾²Ì¬ÊÂÇéµçÁ÷µÍÖÁ300nA¡£¡£ÆäÊäÈëµçѹ1.6V~5.5V£¬£¬£¬£¬Êä³öµçѹÓÐ1.1V, 1.2V, 1.5V, 1.8V, 2.5V, 2.8V, 3.0VºÍ3.3V¿ÉÑ¡£¬£¬£¬£¬Êä³öµçÁ÷Ϊ200mA¡£¡£CW6004¾ßÓпìËٵĶ¯Ì¬ÏìÓ¦ÌØÕ÷£¬£¬£¬£¬µ±×°±¸´ÓStandbyÇáÔØ¿ìËÙÇл»µ½ActiveÖØÔØµÄÊÂÇ鳡¾°Ï£¬£¬£¬£¬VOUTÊä³öµçѹҲÄܼá³ÖÎȹÌ¡£¡£¸ÃоƬΪDFN-4·â×°£¬£¬£¬£¬³ß´çΪ1.0mm*1.0mm¡£¡£

Figure 2.  CW6004¾²Ì¬µçÁ÷vsÊäÈëµçѹ


Figure 3.  CW6004 GroundµçÁ÷vs Êä³öµçÁ÷



Buck½µÑ¹×ª»»Æ÷-CW6602¡¢CW6603

CW6602ÊÇÒ»¿î³¬µÍ¹¦ºÄBuck½µÑ¹×ª»»Æ÷£¬£¬£¬£¬ÊäÈëµçѹΪ2.15V~5.5V£¬£¬£¬£¬Êä³öµçѹΪ1.2V~3.3V¹²8µµ¿ÉÑ¡¡£¡£Æä¾²Ì¬ÊÂÇéµçÁ÷µÍÖÁ330nA£¬£¬£¬£¬¸ºÔصçÁ÷ÄÜÁ¦Îª0.6A/·åÖµµçÁ÷1.0A¡£¡£ÔÚ1.8VÊä³öµçѹʱ£¬£¬£¬£¬Ð¾Æ¬µÄÖØÔØÐ§ÂÊ´ï90%ÒÔÉÏ£¬£¬£¬£¬100uAÇáÔØµÄЧÂÊÒ²¿É´ï85%¡£¡£¸ÃоƬ¾ßÓпìËٵĸºÔض¯Ì¬ÏìÓ¦ÄÜÁ¦£¬£¬£¬£¬·âװΪWLCSP-8£¬£¬£¬£¬³ß´çΪ1.575mm*0.825mm¡£¡£


CW6603µÄ¹¦Ð§ºÍ³ß´çÓëCW6602Ò»Ö£¬£¬£¬£¬Çø±ðÊÇÊä³öµçѹ¹æÄ£Îª0.6V~1.2V¡£¡£

Figure 4£®CW6602 Vout=1.8VµÄת»»Ð§ÂÊ



¸ºÔØ¿ª¹Ø-CW3301

CW3301ÊÇÒ»¿î³¬µÍMOSµ¼Í¨µç×èµÄ¸ºÔØ¿ª¹Ø£¬£¬£¬£¬ÊäÈëµçѹΪ1.1V~5.5V£¬£¬£¬£¬×î´óͨÁ÷ÄÜÁ¦2.0A¡£¡£Ð¾Æ¬µÄÊä³öµçѹ°ÚÂÊ(slew-rate)Êܿأ¬£¬£¬£¬ÓÐÓñ £»£»£»£»£»¤ºó¼¶Ð¾Æ¬ £»£»£»£»£»CW3301¾ßÓÐÒµÄÚÁìÏȵÄ5nA On-State¾²Ì¬ÊÂÇéµçÁ÷ºÍ12nA Off-stateйµçÁ÷£¬£¬£¬£¬²¢Ö§³ÖÊä³ö¿ìËٷŵç¿ÉÑ¡£¡ £»£»£»£»£»Æä·âװΪWLCSP-4£¬£¬£¬£¬³ß´çΪ0.76mm*0.76mm¡£¡£



ï®µç± £»£»£»£»£»¤-CW1011

CW1011Ϊµ¥½Úï®µç³Ø± £»£»£»£»£»¤Ð¾Æ¬£¬£¬£¬£¬Ö§³Ö¸ß¾«¶È¹ýѹ¡¢Ç·Ñ¹¡¢³äµç¹ýÁ÷¡¢·Åµç¹ýÁ÷ºÍ¶Ì·± £»£»£»£»£»¤¡£¡£Ð¾Æ¬ÄÚ²¿¼¯³ÉÁË54m¦¸µ¼Í¨µç×èµÄDual MOSFETs £»£»£»£»£»Æä¾²Ì¬ÊÂÇéµçÁ÷Ϊ2.5¦ÌA£¬£¬£¬£¬²¢Ö§³ÖÐÝÃßģʽ£¬£¬£¬£¬¹¦ºÄµÍÖÁ20nA¡£¡£CW1011µÄ·âװΪDFN-6£¬£¬£¬£¬³ß´çΪ2.0mm*1.5mm¡£¡£

6688ÌåÓý΢µç(CellWise)Éî¸û³¬µÍ¹¦ºÄµçÔ´ÊÖÒÕ¶àÄ꣬£¬£¬£¬ÔÚÖÇÄÜÊÖ±í¡¢TWS¶ú»ú¡¢Ö÷ÏÂÊÖд±Ê¡¢ÎÞÏßÀ¶ÑÀ¼üÊóµÈ¿ÉÒÂ×Å×°±¸ºÍÊýÂëÅä¼þÉÏÓµÓÐÖÚ¶àdesign wins¡£¡£½ñÌìÏÈÈݵÄÕâЩµçԴоƬ£¬£¬£¬£¬Ò»¶¨Ò²¿ÉÒÔÖúÁ¦¸÷Æ·ÅÆ³§É̺ͼƻ®¿ª·¢Õߣ¬£¬£¬£¬ÊµÏÖÖÇÄÜÖ¸»·µÄ¸üС¿Õ¼ä¶Ñµþ¡¢¸ü³¤µç³ØÐøº½ºÍ¸üÓÅÓû§ÌåÑé¡£¡£


лл¸÷È˶Ô6688ÌåÓý΢µç¹«Ë¾ºÍ²úÆ·µÄÒ»Á¬¹Ø×¢¡£¡£

·ÖÏí£º
¡¾ÍøÕ¾µØÍ¼¡¿¡¾sitemap¡¿